The Hong Kong Psychological Counselling Center - Showcase - Web Design Company Hong Kong | Digital Agency HK - YSD                              

# The Hong Kong Psychological Counselling Center

 ![HKPCC Logo](https://ysd.hk/storage/media/Client/H/Hong%20Kong%20Psychological%20Counselling%20Center/logo-hkpcc.jpg) 

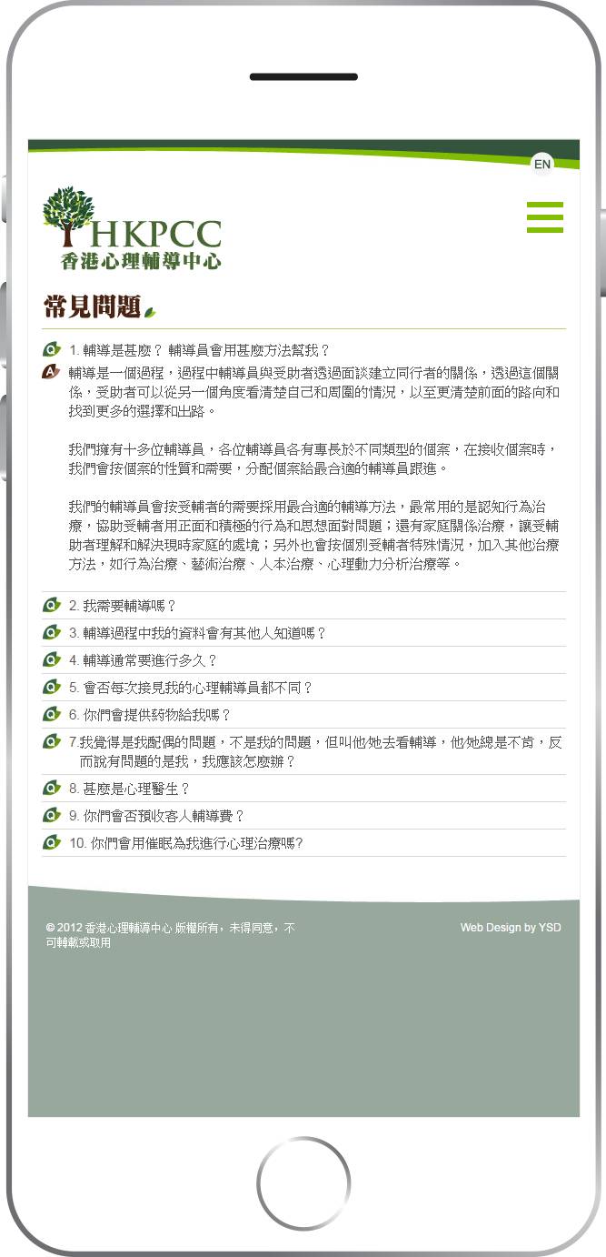
The Hong Kong Psychological Counselling Center is a private institution offering comprehensive psychiatric and psychological counselling services in Hong Kong. Arrangement for individual and family counselling can be made within 7 days and all information collected will be kept confidential.

YSD is honoured to provide professional [Web Design](https://ysd.hk/en/web-design) services for The Hong Kong Psychological Counselling Center, delivering a bespoke digital experience that showcases their corporate strengths and innovative vision.

 [ See it Live (Official Website) ](http://www.hkpcc.hk/v2/en-us/about/) 

 Web Design 

Scope

## Web Design

  ![hkpcc detailpage 2](https://ysd.hk/storage/media/Client/H/Hong%20Kong%20Psychological%20Counselling%20Center/hkpcc-detailpage-2.jpg) 

### Official Website

 [Live

 ](http://www.hkpcc.hk/v2/en-us/about/ "See it Live") 

  ![hkpcc detailpage 3](https://ysd.hk/storage/media/Client/H/Hong%20Kong%20Psychological%20Counselling%20Center/hkpcc-detailpage-3.jpg) 

  ![hkpcc detailpage 4](https://ysd.hk/storage/media/Client/H/Hong%20Kong%20Psychological%20Counselling%20Center/hkpcc-detailpage-4.jpg) 

  ![hkpcc detailpage 5](https://ysd.hk/storage/media/Client/H/Hong%20Kong%20Psychological%20Counselling%20Center/hkpcc-detailpage-5.jpg) 

  ![hkpcc detailpage 6](https://ysd.hk/storage/webp/resized/6013/1800x/hkpcc-detailpage-6.webp) 

## Categories

- [ \#Medical ](https://ysd.hk/en/showcase?category=medical)

## Interested in a similar project?

Let us help you bring your ideas to life. Contact us for a free consultation.

## Related Projects

 [ ![Web Design: Postgraduate Studies at CU Medicine](https://ysd.hk/storage/webp/resized/4195/500x/58ac0cad516b9.webp) 

 ![Web Design: Postgraduate Studies at CU Medicine](https://ysd.hk/storage/webp/resized/4198/500x/58ac0cadac429.webp) 

### Postgraduate Studies at CU Medicine

 ](https://ysd.hk/en/showcase/postgraduate-studies-at-cu-medicine)- [ \#Education & Institutions ](https://ysd.hk/en/showcase?category=education-institutions)
- [ \#Medical ](https://ysd.hk/en/showcase?category=medical)

 [  Highlight 

 ![Web Design: Heep Hong Society 60th](https://ysd.hk/storage/webp/resized/1778/500x/heephong60th-detailpage-2.webp) 

 ![Web Design: Heep Hong Society 60th](https://ysd.hk/storage/webp/resized/1780/500x/heephong60th-detailpage-3.webp) 

### Heep Hong Society 60th

 ](https://ysd.hk/en/showcase/heep-hong-society-60th)- [ \#Government & Public Sector ](https://ysd.hk/en/showcase?category=government-public-sector)
- [ \#Medical ](https://ysd.hk/en/showcase?category=medical)
- [ \#NGO & Association ](https://ysd.hk/en/showcase?category=ngo-association)
- [ \#Professional Services ](https://ysd.hk/en/showcase?category=professional-services)

 [  Highlight 

 ![Web Design: Marina Medical](https://ysd.hk/storage/webp/resized/2252/500x/marinamedical-detailpage-03.webp) 

 ![Web Design: Marina Medical](https://ysd.hk/storage/resized/2249/500x/marinamedical-detailpage-02.jpg) 

### Marina Medical

 ](https://ysd.hk/en/showcase/marina-medical)- [ \#Medical ](https://ysd.hk/en/showcase?category=medical)

 [ ![Marketing: Hong Kong Adventist Hospital](https://ysd.hk/storage/webp/resized/3712/500x/5efd3ed913f26.webp) 

 ![Web Design: Hong Kong Adventist Hospital](https://ysd.hk/storage/webp/resized/3708/500x/63577ed1e4142.webp) 

 ![Web Design: Hong Kong Adventist Hospital](https://ysd.hk/storage/webp/resized/3704/500x/63577ed1e5df4.webp) 

### Hong Kong Adventist Hospital

 ](https://ysd.hk/en/showcase/hong-kong-adventist-hospital)- [ \#Social Networks ](https://ysd.hk/en/showcase?category=social-networks)
- [ \#Virtual Tour ](https://ysd.hk/en/showcase?category=virtual-tour)
- [ \#Medical ](https://ysd.hk/en/showcase?category=medical)

 [ ![Web Design: HelpMeSee](https://ysd.hk/storage/resized/1785/500x/helpmesee-detailpage-1.png) 

 ![Web Design: HelpMeSee](https://ysd.hk/storage/resized/1784/500x/helpmesee-detailpage-2.png) 

### HelpMeSee

 ](https://ysd.hk/en/showcase/helpmesee)- [ \#Government & Public Sector ](https://ysd.hk/en/showcase?category=government-public-sector)
- [ \#Medical ](https://ysd.hk/en/showcase?category=medical)
- [ \#Professional Services ](https://ysd.hk/en/showcase?category=professional-services)

 [  Highlight 

 ![Branding: HKUMed - SCAN2030](https://ysd.hk/storage/webp/resized/5311/500x/HKU%20SCAN%202030-detail-02.webp) 

 ![Web Design: HKUMed - SCAN2030](https://ysd.hk/storage/webp/resized/5281/500x/hkmed-scan2030-listingpage.webp) 

### HKUMed - SCAN2030

 ](https://ysd.hk/en/showcase/hkumed-scan2030)- [ \#Logo Design ](https://ysd.hk/en/showcase?category=logo-design)
- [ \#Education & Institutions ](https://ysd.hk/en/showcase?category=education-institutions)
- [ \#HKU ](https://ysd.hk/en/showcase?category=hku)
- [ \#Medical ](https://ysd.hk/en/showcase?category=medical)

 [  Highlight 

 ![Web Design: Hong Kong Medical Consultants (HKMC)](https://ysd.hk/storage/resized/6204/500x/hkmc-eshop-listingpage.jpg) 

 ![Web Design: Hong Kong Medical Consultants (HKMC)](https://ysd.hk/storage/resized/6209/500x/HKMC-listingpage.jpg) 

### Hong Kong Medical Consultants (HKMC)

 ](https://ysd.hk/en/showcase/hong-kong-medical-consultants-hkmc)- [ \#Medical ](https://ysd.hk/en/showcase?category=medical)
- [ \#Online Shopping ](https://ysd.hk/en/showcase?category=online-shopping)
- [ \#Shopify ](https://ysd.hk/en/showcase?category=shopify)

 [  Highlight 

 ![Web Design: Hong Kong Spine and Pain Centre](https://ysd.hk/storage/webp/resized/3774/500x/5b0e19ffe8e52.webp) 

### Hong Kong Spine and Pain Centre

 ](https://ysd.hk/en/showcase/hong-kong-spine-and-pain-centre)- [ \#Medical ](https://ysd.hk/en/showcase?category=medical)
- [ \#Wordpress ](https://ysd.hk/en/showcase?category=wordpress)

 EN | [繁](https://ysd.hk/zh-Hant/showcase/the-hong-kong-psychological-counselling-center) | [简](https://ysd.hk/zh-Hans/showcase/the-hong-kong-psychological-counselling-center) 

 [](https://www.facebook.com/YSD.hk) [](https://www.instagram.com/ysd.hk/) [](https://x.com/YSDinteractive) [](https://www.youtube.com/user/ysdhk)  

Showcase

- [All Showcases](https://ysd.hk/en/showcase)
- [Web Design](https://ysd.hk/en/showcase/web-design)
- [Marketing](https://ysd.hk/en/showcase/marketing)
- [Branding](https://ysd.hk/en/showcase/branding)
- [Apps Development](https://ysd.hk/en/showcase/apps-development)

Services

- [Services Overview](https://ysd.hk/en/services)
- [Web Design](https://ysd.hk/en/web-design)
- [Marketing](https://ysd.hk/en/marketing)
- [Branding](https://ysd.hk/en/branding)
- [Apps Development](https://ysd.hk/en/apps-development)
- [AD Solutions](https://ysd.hk/en/ads)

Discover YSD

- [About YSD](https://ysd.hk/en/about-ysd)
- [Clients](https://ysd.hk/en/clients)
- [Partner](https://ysd.hk/en/partners)
- [Contact Us](https://ysd.hk/en/contact)
- [Career](https://ysd.hk/en/career)

 [](https://www.facebook.com/YSD.hk) 

 [](https://www.instagram.com/ysd.hk/) 

 [](https://x.com/YSDinteractive) 

 [](https://www.youtube.com/user/ysdhk) 

 [![linkedin icon logo black and white](https://ysd.hk/storage/webp/media/contact/linkedin-icon-logo-black-and-white-2.webp)](https://hk.linkedin.com/company/ysd) 

Copyright © 2026 YSD HK Limited. All rights reserved.  

 [Privacy Policy](https://ysd.hk/en/privacy-policy) 

 [ ](https://wa.me/85296796007)